Tentang Kami
Profil perusahaan, nilai, serta komitmen layanan kami.GraceTrans
Shuttle Bus & Rental Mobil
GraceTrans adalah penyedia layanan Shuttle Bus dan Rental Mobil yang beroperasi sejak 2015 dan resmi berbadan hukum pada 2017. Berawal dari layanan antar-jemput sekolah, kini GraceTrans tumbuh menjadi mitra terpercaya bagi berbagai segmen pelanggan, mulai dari korporasi hingga keluarga. Portofolio layanan kami mencakup shuttle karyawan, shuttle bandara, shuttle pusat perbelanjaan dan residensial, penyewaan bus pariwisata, serta sewa kendaraan harian, mingguan, dan bulanan. Dengan standar keselamatan, kenyamanan, dan ketepatan waktu yang konsisten, GraceTrans berkomitmen memberikan pengalaman perjalanan yang andal, efisien, dan bebas repot.

100
Jumlah
Pegawai

10
Tahun dalam
Operasional

0
+
Cabang
Operasional
0
K
Destinasi
Kolaborasi
0
+
Tahun
Pengalaman
0
K
Pelanggan
Puas
0
M
Akun
Terdaftar


Visi Kami
Menjadi perusahaan layanan transportasi pilihan utama di Indonesia yang mengedepankan keandalan operasional, mutu layanan, dan keselamatan pelanggan.
Misi Kami
- Memberikan layanan Shuttle Bus dan Rental Mobil yang aman, nyaman, dan tepat waktu.
- Membangun standar operasional yang disiplin, efisien, dan berorientasi hasil.
- Menjaga hubungan kemitraan jangka panjang dengan pelanggan dan mitra bisnis.
- Mendorong perbaikan berkelanjutan melalui teknologi, pelatihan, dan budaya layanan unggul.
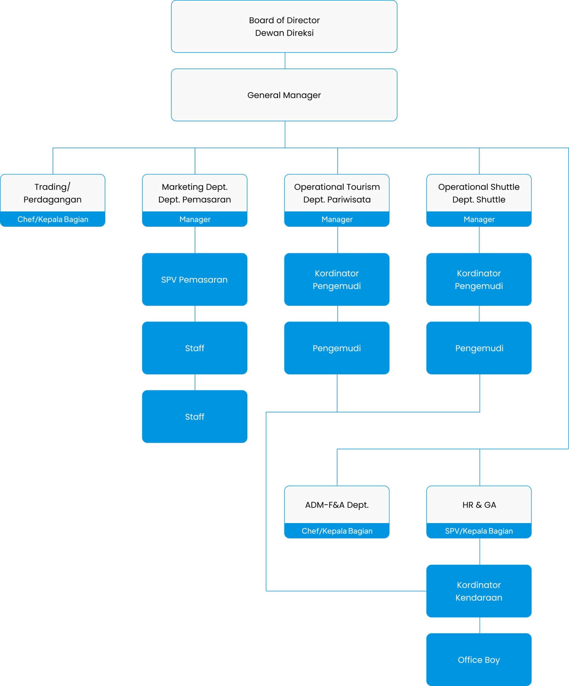
Struktur Organisasi Perusahaan

